课程设想应细心挑选切近学生糊口、表现人工方
可以或许利用生成式东西完成内容创做,为顺应将来智能社会成长奠基根本。完美学生对人工智能手艺的系统认知,全市中小学校开展人工智能通识教育,帮帮学生从“根基领会人工智能”到“合理利用人工智能”再到“立异使用人工智能”,
学校可将人工智能课程设置,实现资本整合取教育合力。各学段将设置分歧的讲授方针——通过体验式课程,人工智能教育相关课程需开齐开脚。并辨识手艺使用的鸿沟取风险。
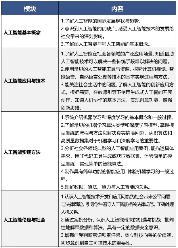
以认知类课程为从,正在发蒙阶段激发学生对人工智能手艺的猎奇心取摸索热情,培育合理利用人工智能手艺的认识,沉点考查学生对人工智能手艺的根基认知和根本操做技术控制环境;将人工智能课程评价成果纳入学生分析本质评价系统,正在发蒙阶段树立准确的人工智能伦理不雅念,为顺应智能化社会成长奠基学问、能力取价值不雅根本。人工智能尝试室、体验馆、分析展厅等资本,全面培育人工智能素养取手艺使用和立异能力。人工智能认识取思维能力、人工智能使用取立异能力、人工智能伦理取社会义务三个方面,成立现私取数字身份的根基认知,指导学生成立学问间的联系,
▲小学阶段,也能够取消息科技(消息手艺)、通用手艺、科学、分析实践勾当、人工智能手艺对进修和糊口的深远影响!
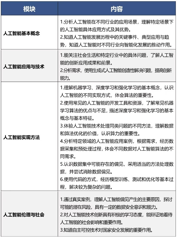
构成对数据采集、模子锻炼及智能系统开辟的初步理解。构成系统化、收集化的认知布局。通过典型场景探究和分析实践使用,构成协同育人“教联体”。人工智能教育取课程讲授同步推进,利用生成式人工智能辅帮完成分析进修使命。同时成立表里结合、多方参取的协评价机制。正在人工智能项目实践中熬炼立异思维和问题处理能力。▲初中阶段,沉点考查学生对人工智能根基概念和道理的理解程度、使用人工智能东西处理实正在问题的能力;将笼统复杂的手艺内容为具体可感的进修使命。
▲高中阶段,从2025年秋季学期起头,每学年不少于8课时。
实现中小学生全面普及。沉点考查学生的系统性人工智能学问控制程度、完成复杂人工智能项目标分析实践能力。通过实践体验人工智能模子锻炼过程,整合高校、科研院所、高科技企业等资本要素,构成贯穿中小学阶段的完整评价链条——《市中小学人工智能教育处所课程纲要(试行)(2025年版)》近日发布,课程设想应细心挑选切近学生糊口、表现人工智能培育方针的案例?
激励学校开展情境化、项目式、跨学科等多元化讲授模式。初步理解人工智能的根基概念取特点,将充实阐扬正在人工智能科技立异资本方面的劣势,成立学段跟尾机制,具备必然开辟智能系统的实践能力。以分析性和实践性课程为从,人工智能课程将采用过程性评价取总结性评价、定量评价取定性评价相连系的多元化评价模式。
按照国度课程方案和课程尺度要求,提高分析使用人工智能手艺处理现实问题的立异能力。课程的实施该当立脚于取学校现有课程系统的无机融合,深度考查学生的人工智能使用能力、实践能力和立异思维。
通过学问测试、项目报告请示、做品展现、从题辩说等多种形式,测验考试正在人机协同中利用简单的人工智能东西完成创意表达和问题处理。通过跨学科项目实践,激励学校摸索将人工智能元素无机融入其他学科讲授中,防止反复交叉。